$3.99+

MongoDB Explained in ONE Ultra-Detailed Mindmap

I want this!

MongoDB Explained in ONE Ultra-Detailed Mindmap

$3.99+

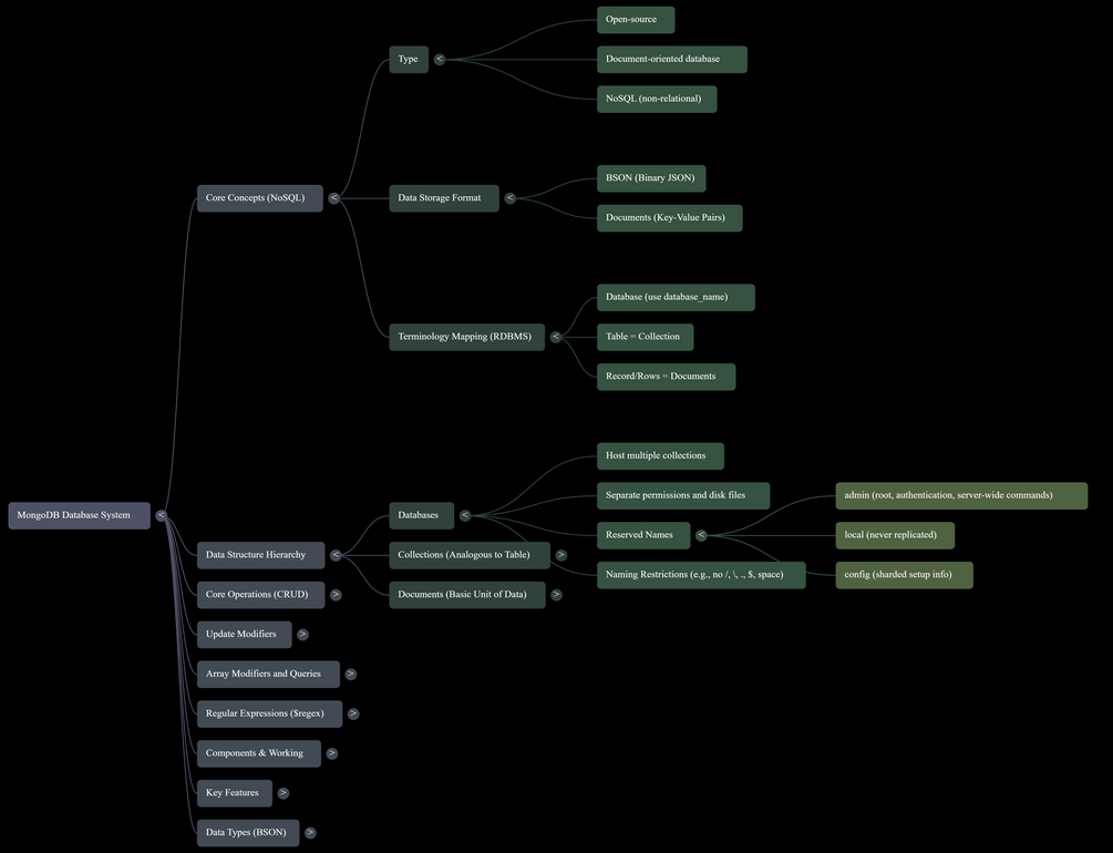
A single, ultra-comprehensive mindmap that breaks down MongoDB from top to bottom—perfect for learners, developers, and educators who want clarity fast. Whether you’re prepping for interviews, building apps, or teaching others, this visual guide gives you everything in one glance—no more endless Googling or messy notes.

$
I want this!
Format
7785 x 22,537 High-resolution PNG mindmap
Saves hours of Googling and note-taking
Perfect for interview prep, app development, or technical presentations
Color-coded, logically grouped, and keyword-rich for rapid reference
Zoom in without losing clarity, see the big picture and the details at once
Size
8.58 MB
Resolution
7785 x 22537 px
Powered by